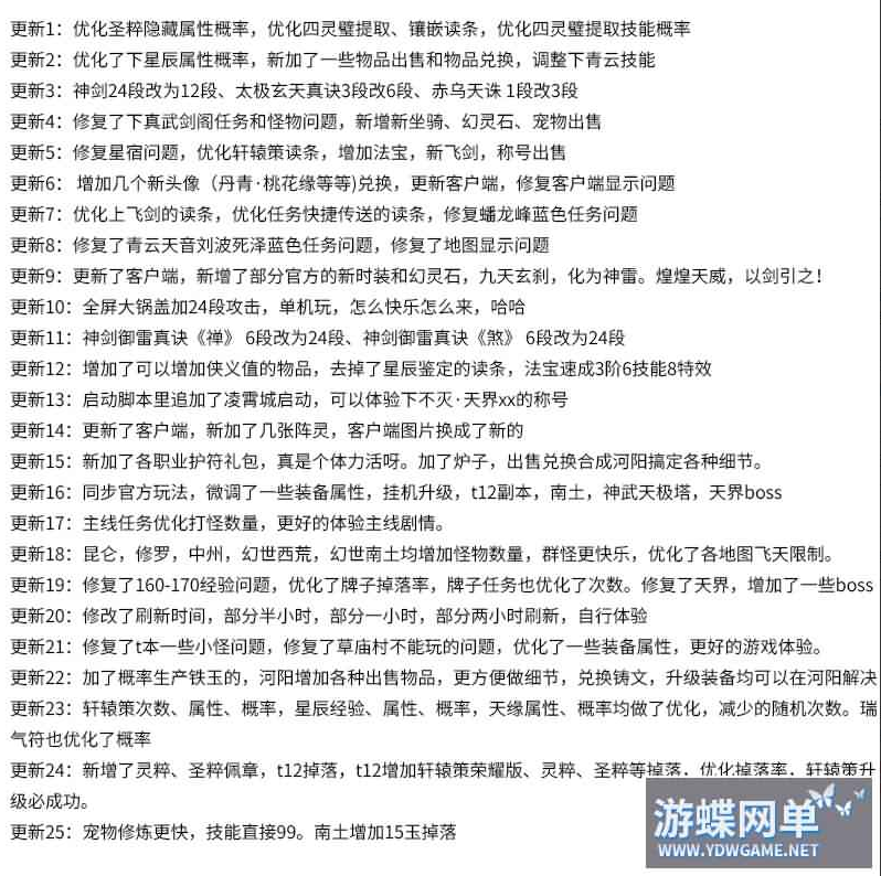
诛仙3单机版一键端17职业精修端神剑12技能修改GM工具风雪源码2月23日更新关注私信028511 隐藏内容,请登录后查看 © 版权声明 版权声明 1 本站名称: 七九网单 2 本站网址:www.79bk.com 3 本网站的文章部分内容可能来源于网络,仅供大家学习与参考,如有侵权,请联系站长进行删除处理。 4 本站一切资源不代表本站立场,并不代表本站赞同其观点和对其真实性负责。 5 本站一律禁止以任何方式发布或转载任何违法的相关信息,访客发现请向站长举报。 6 本站附件资源、教程等内容如因时效原因失效或不可用,请评论区留言或联系站长及时更新。 THE END端游资源 喜欢就支持一下吧点赞11 分享QQ空间微博QQ好友海报分享复制链接收藏 评论 抢沙发 请登录后发表评论 登录 注册 暂无评论内容
暂无评论内容